核心争议
法律如何定义“付款截止日”?
建筑集团抗辩: 依据合同,需在“主体封顶结构验收后3个月”(2024年8月)才需支付95%货款,此前无付款义务,故违约金不应计算。
委托人(代理律师)主张: 合同第6.5条明确约定——“剩余5%余款在最终结算完毕后一年内付清”。因此,“最终结算完毕日”才是决定尾款支付期限及违约责任的核心法律节点!决胜关键
法律规则与证据的精准运用
锁定“最终结算日”的法律意义与事实认定:
合同解释: 清晰论证“主体封顶结构验收”与“最终结算完毕”是合同中两个独立且具有明确法律含义的付款前提条件,不能混为一谈。
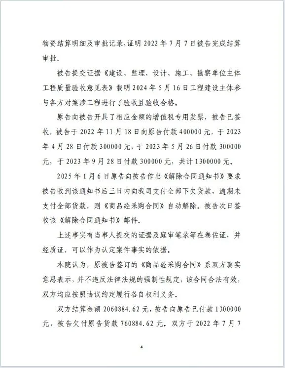
关键证据制胜: 提交由该建筑集团自身形成并审批的《分供方结算书》及内部记录,铁证如山载明“最终结算审批完成日为2022年7月7日”。此证据具有最高证明力,直接锁定该日期为法律意义上的“最终结算完毕日”。
法律结论: 据此,尾款支付的法定期限应为2023年7月7日(最终结算日后一年),逾期即构成违约。
构建完整证据链,夯实基础事实:
提供加盖对方公章的《月度方量确认单》,确认结算总金额。
出示增值税发票签收记录及银行付款流水,清晰勾勒付款进程与欠款事实。
援引《建设、监理等单位主体工程质量验收意见表》,证明“主体封顶验收日”(2024年5月)远晚于“最终结算日”(2022年7月),彻底粉碎对方混淆概念、拖延付款的企图。
精准适用法律与合同条款:
依据《民法典》第五百七十七条(违约责任)、第五百七十九条(金钱债务履行)、第五百八十五条(违约金)等规定,主张逾期付款责任。
严格按合同第6.6条约定,主张违约金按“合同订立时一年期贷款市场报价利率(LPR)”计算,主张合法有据。法院判决
? 判令该大型国有建筑集团十日内支付全部欠款760,884.62元;
? 判令支付逾期付款违约金(以760,884.62元为基数,按合同订立时LPR计算,自2023年7月8日起至实际清偿之日止);
? 案件受理费绝大部分由被告承担(被告负担5704元,原告负担370元)。
判决书






当前位置: