案情回顾
高效供货遇拖欠
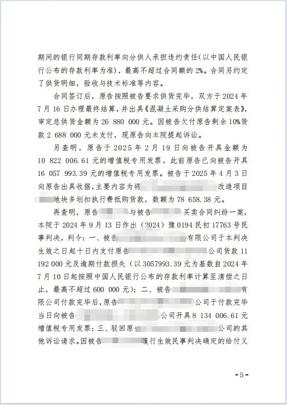
本观律所客户(某知名商砼供应商)与某大型国有工程企业(总承包商)签订了某重点棚户区改造项目的商品混凝土采购合同。客户严格履约,按需保质保量完成了全部供货。双方最终结算确认总货款金额达数千万元。然而,在支付了绝大部分款项后,该工程企业却迟迟未支付合同约定的剩余10%质保金(金额达数百万元),且经客户多次催要无果。面对巨额资金被长期占用造成的经营压力,客户最终委托本观律所提起诉讼,要求支付欠付货款及逾期利息损失。
争议焦点
合同上的“先票后款”条款
案件的核心争议点在于:
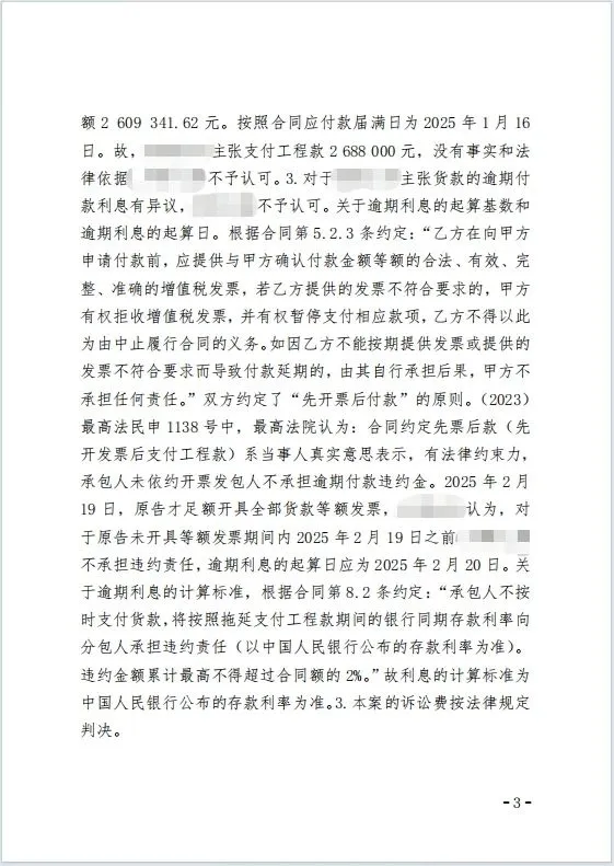
欠付金额确认: 工程企业虽承认欠款事实,但对具体金额提出异议。
逾期利息起算日: 这是本案最大难点。工程企业依据合同中的“先票后款”条款(即供应商须先提供足额合规发票,总包方再付款),抗辩称因客户未及时开具足额发票,其付款义务尚未届至,故不应承担此前的逾期付款责任。对方甚至援引最高人民法院相关案例支持其主张。
利息计算标准: 合同约定逾期付款按“中国人民银行公布的同期存款利率”计算,且设置了上限。
本观策略:
深挖条款细节,精准锁定责任
接受委托后,本观律师团队迅速组织精干力量,深入研究案卷材料,特别是双方签订的采购合同。
厘清结算与支付流程: 团队仔细梳理合同约定的结算流程、支付节点及对应的付款条件,确认最终结算早已完成,剩余10%货款的付款条件(最终结算后6个月内)确已成就。
精准解读“先票后款”条款: 针对对方的核心抗辩,律师团队重点剖析合同第5.2.3条。虽然该条款确立了“先票后款”原则,但团队敏锐指出:
客户在起诉前(2025年2月19日)已足额开具了全部货款的增值税专用发票,履行了开票义务。
关键突破点: 合同约定“如因分供人不能按期提供发票或提供的发票不符合要求而导致付款延期的,由其自行承担后果”。我方充分举证证明,在客户最终足额开具发票(2025年2月19日)之前,工程企业的付款义务(基于最终结算完成)本应于2025年1月16日即已届至。在付款义务本身已届至的情况下,客户后续补开发票的行为,不能免除工程企业自付款义务届至日(2025年1月16日)起至实际收到足额发票日(2025年2月19日)这期间本应承担的逾期付款责任吗? 我方认为,该条款旨在规范开票环节本身导致的付款延迟,而非成为总包方在付款义务届至后逃避逾期责任的“挡箭牌”。
关联案件执行情况: 团队充分利用了双方此前另案判决已执行完毕的事实,特别是其中已执行的逾期损失金额,为本案确定利息上限提供了重要参考。
法院判决
支持我方主要诉求
确认欠款本金: 法院认定工程企业欠付货款本金为2,688,000元,扣除双方确认抵账的78,658.38元后,判令工程企业支付2,609,341.62元。
精准界定逾期利息起算点: 法院完全采纳了本观律师关于“先票后款”条款适用范围的精辟论述!
判决明确指出:虽然合同约定“先票后款”,但工程企业的付款义务(支付剩余10%货款)已于2025年1月16日届至。客户于2025年2月19日开具足额发票后,工程企业仍未付款,已构成违约。因此,逾期付款损失应自客户履行开票义务的次日,即2025年2月20日起算(而非自付款义务届至日或客户主张的更早日期)。此认定大幅压缩了对方试图规避的利息承担期间。
明确利息计算标准: 判决确认逾期利息按中国人民银行公布的同期存款利率计算,并依据合同约定及关联案件执行情况,设定了合理的上限(572,478.06元)。
诉讼费分担: 案件受理费大部分由败诉方(工程企业)承担。
本观价值
专业制胜,守护企业现金流
本案的胜诉,不仅为客户成功追回了被长期拖欠的巨额货款本金,更重要的是,通过本观律师对合同条款的精准解读和有力论证,在对方援引最高院案例强势抗辩“先票后款”的情况下,成功说服法院将逾期利息的起算点锁定在客户完成开票义务之后,为客户避免了可能承担的、对“先票后款”条款理解偏差导致的利息损失风险,有效维护了客户的资金权益。
如需交易风险防控、合同审查优化及应收账款法律支持,敬请垂询本观律师事务所。
判决书







当前位置: