某建材供应商(下称“供应商”)与某商砼企业分公司(下称“分公司”)签订《原材料采购合同》,供应商供货后,分公司拖欠77万余货款,经多次催要无果,供应商委托本观律师事务所介入:
案件难点
合同缺陷下的维权困境
供应商与某商砼企业分公司签订的《原材料采购合同》存在重大疏漏:
结算条款模糊:约定两种结算模式(货款达200万付70% / 供货满三月后按月结80%),但未勾选适用方式;
违约金缺位:未约定逾期付款责任标准;
债权关系复杂:涉及第三方公司债权转让,分公司与总公司责任边界不清。
破局之道
多维法律攻防策略
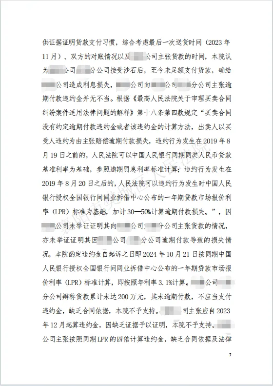
策略一:穿透合同漏洞主张法定权利
针对未约定付款期限:援引《买卖合同司法解释》第18条,主张自起诉日起按LPR计算逾期损失
针对结算条款矛盾:论证合同约定不明,以最后一次供货时间(2023年11月)确定付款履行期
策略二:构建完整债权凭证链
梳理23笔银行转账、商砼抵债、房产抵款记录
确认第三方债权转让协议效力,合并主张权利
补开增值税专票完善履约证据
策略三:精准锁定责任主体
依据《民法典》第74条:要求总公司承担补充责任。
裁判要旨
法律解释填补合同漏洞
货款本金
法院全额支持775,302元诉请,采纳本观律师构建的债务核算体系;
总公司责任范围
明确分公司财产不足清偿时,总公司承担补充责任。
工程材料款的债务纠纷,案件核心往往在于证据的完备性与责任主体的确定性。本案的胜诉,彰显了本观律师团队在处理复杂商事纠纷,特别是建设工程领域债权清收方面的专业与实力。









当前位置: