本观案例
|真实回款案例
“讨债无门”到“强势回款”,专业调解如何破局?
对方承诺次月回款,逾期将触发法院强制执行!
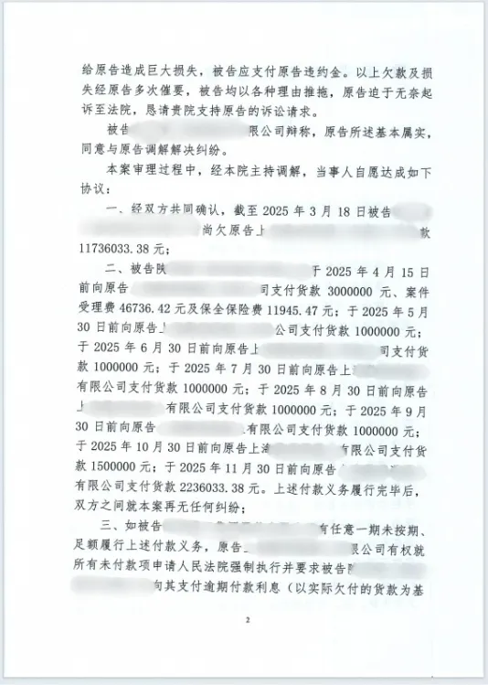
经高压谈判,对方最终承诺:于约定日期前全额清偿1173万元货款。若逾期未履行,我方将立即启动诉讼程序,申请法院强制执行,并同步推进财产查封、法定代表人限高等措施,违约成本将由对方全额承担!
目前款项已足额查控,陆续执行清偿中!
判决书
|真实回款案例



专业,不止于胜诉;高效,更关乎生存。
本观律所始终以客户实际需求为核心,用灵活策略与实战经验,将法律智慧转化为企业发展的“护城河”。当诉讼与调解的博弈中,选择比坚持更重要——而本观,永远是您最值得信赖的“法律棋手”。
当前位置: