本观案例
|真实回款案例


律师行动力:
1?? 时间线拆解:逐笔核对交易记录,证明每次逾期节点与合同约定高度吻合;
2?? 庭辩制胜:以“持续违约+证据闭环”反驳对方“起诉日计息”主张,迫使对方逻辑崩塌。
判决落地:法院最终判决被告:
● 十日内支付160万余元本金;
● 支付自违约日起至实际清偿日的全部逾期利息;
● 逾期未履行将面临强制执行及加倍利息!
警示与启示
“拖欠不付?利息会从起诉日清零吗?”
不!本观律所通过本案揭示:
?? 合同是利息计算的“铁锚”,违约日即计息起点;
?? 持续结算记录能穿透“时间诡辩”,证据链是维权核心;
?? 专业律师能预判风险、锁定证据,让每一分钱都有法律护航。
您的商业权益,本观律所全力捍卫!若遭遇建材、建筑和执行回款相关问题需要法律支持,立即后台留言/私信,资深律师团队为您定制解决方案,用法律武器破解商业困局!
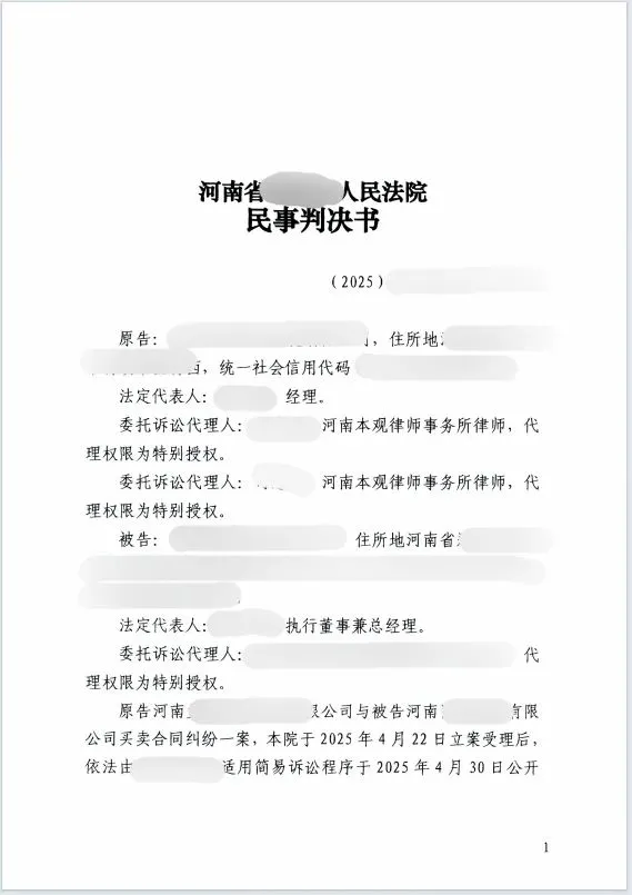
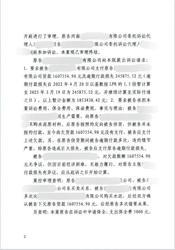
案例真实判决书
|本观





当前位置: