本观案例
|真实胜诉案例
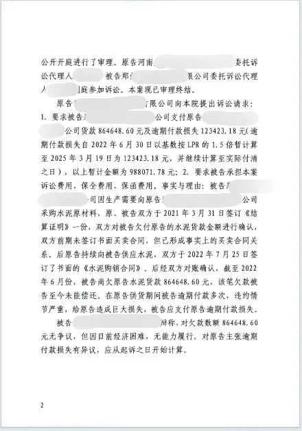
近日,本所代理的一起拖欠货款纠纷案,当事人被合作公司拖欠86万余货款近三年时间,期间多次催讨无果。

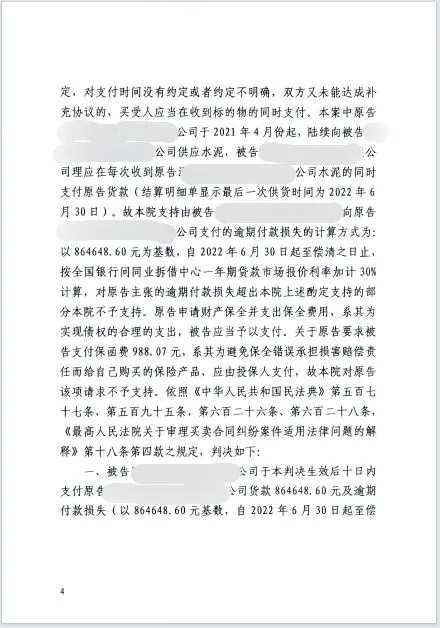
本观接案后,律师团队迅速启动案件研判程序,通过系统梳理涉案合同、往来函件等海量文书资料,精准锁定争议焦点。最终经法庭审理,我方不仅成功胜诉,判决被告十日内支付拖欠近3年的86万余元本金,更通过精准法律论证,为当事人争取到自违约日起算的完整利息。(文末可查看真实判决书)
案件难点突破:
被告在承认欠款事实的情况下,主张利息应从起诉之日起算,试图规避长达3年的资金占用成本。若此主张成立,当事人将损失10万元左右利息。
由于双方合同未约定明确支付时间,本所律师团队援引 《民法典》第628条 :“买受人应当按照约定的时间支付价款。对支付时间没有约定或者约定不明确,依据本法第五百一十条的规定仍不能确定的,买受人应当在收到标的物或者提取标的物单证的同时支付。“为当事人争取违约利息。
最终判决:
? 被告十日内支付本金86万余元;
? 利息自最终供货次日起算(即违约发生日);
? 按LPR1.3倍计付逾期利息。
判决书
|真实有效





当前位置: